经贸学院学工党支部开展“推行垃圾分类,建设美丽家乡”主题活动

2022-02-19 09:53:42

弘扬文明新风尚|经济贸易学院学工党支部开展“推行垃圾分类,建设美丽家乡”主题宣传活动

(通讯员杨韵琴)为了使入党积极分子充分认识到垃圾分类的重要性,在市民心中树立“垃圾分类就是新时尚”的理念,达到人人知分类、人人懂分类的效果2022年1月21日,经济贸易学院学工党支部开展“推行垃圾分类,建设美丽家乡”主题宣传活动,号召支部全体20级入党积极分子在各自家乡主动投入垃圾分类宣传工作中为弘扬社会文明新风尚出一份力。

图片1.png

垃圾分类宣传海报

活动期间,同学们采用顺口溜、宣讲和倡议书等形式此次宣传活动内容进行展开,主要从“为什么要进行垃圾分类?”“如何实施垃圾分类?”“怎样区分垃圾类别?”三个方面向市民们讲解垃圾分类的知识。号召身边的市民积极主动参与到生活垃圾分类中来,争做垃圾分类的先行者,倡导市民按照分类方法对生活垃圾进行分类,共同维护公共环境。

图片2.png

刘诗洋同学制作的“垃圾分类”宣传视频画面

“垃圾分类四只桶,分类垃圾要清楚;残羹剩饭瓜果皮,菜叶内脏绿桶进;玻璃金属可乐瓶,纸盒塑料蓝桶进;电池药品杀虫剂,日化用品红桶进;尿片瓷片香烟蒂,快餐用品灰桶进。”刘诗洋同学在制作宣传内容时,采用顺口溜的形式巧妙的将垃圾分类知识融入视频中,押韵简洁的词句使观看的小朋友们朗朗上口,当地的小朋友们兴趣盎然,纷纷表示,要从现在做起,争做新时代的环保小卫士。朱梓望同学做好表率,从自身做起,以宣讲的方式向身边的居民讲解关于垃圾分类的知识。朱梓望同学回忆,在宣讲过程中,其中一位老爷爷讲述自己以前只是简单了解垃圾分类,但并不会实际操作,听完宣讲后,感觉知识面清晰不少,表示往后将分类工作落到日常生活中。小区的叔叔阿姨们也垃圾分类的宣传行为表示支持,竖起大拇指夸赞。

图片3.png

朱梓望同学现场讲述“如何区分垃圾类别”的画面

想要垃圾变为宝,分类回收不可少垃圾分类人人做,做好分类为人人。为了让更多市民参与其中,同学们以书写倡议书的形式,号召当地市民参与到生活垃圾分类的行动中来,共同响应绿色低碳的“新时尚”。通过此次垃圾分类宣传活动,让同学们了解到垃圾分类的相关知识,增强了同学们在日常生活中进行垃圾分类的意识。活动结束后,不少同学表示:“希望尽自己绵薄之力,让身边的人都能了解到垃圾分类的知识,携手共建美丽家园。”“作为新时代新青年,要为城市环境贡献自己应有的力量,真正做到‘垃圾分类,从我做起’。”更有同学思考“垃圾分类是小事,小到每一位人民群众都是主角;垃圾分类又是大事,关乎着14亿人口生活环境的改善。我们每个人都要养成垃圾分类的习惯,从自身出发为建立良好环境作出贡献。……

以前“一个筐”,现在“四个桶”;过去“减源头”,而今“再利用”;曾经“嫌麻烦”,时下“好习惯”。作为一名入党积极分子,要起好先锋带头作用,带动身边的市民共同建设美丽家乡,纠正乱扔垃圾的不良习惯,树立文明新风尚。在建立良好环境的路上,做到人人都是参与者让我们一起行动起来!携手将一件件“垃圾分类”的事情办实做好,让城市天更蓝、山更绿、水更清、环境更优美。

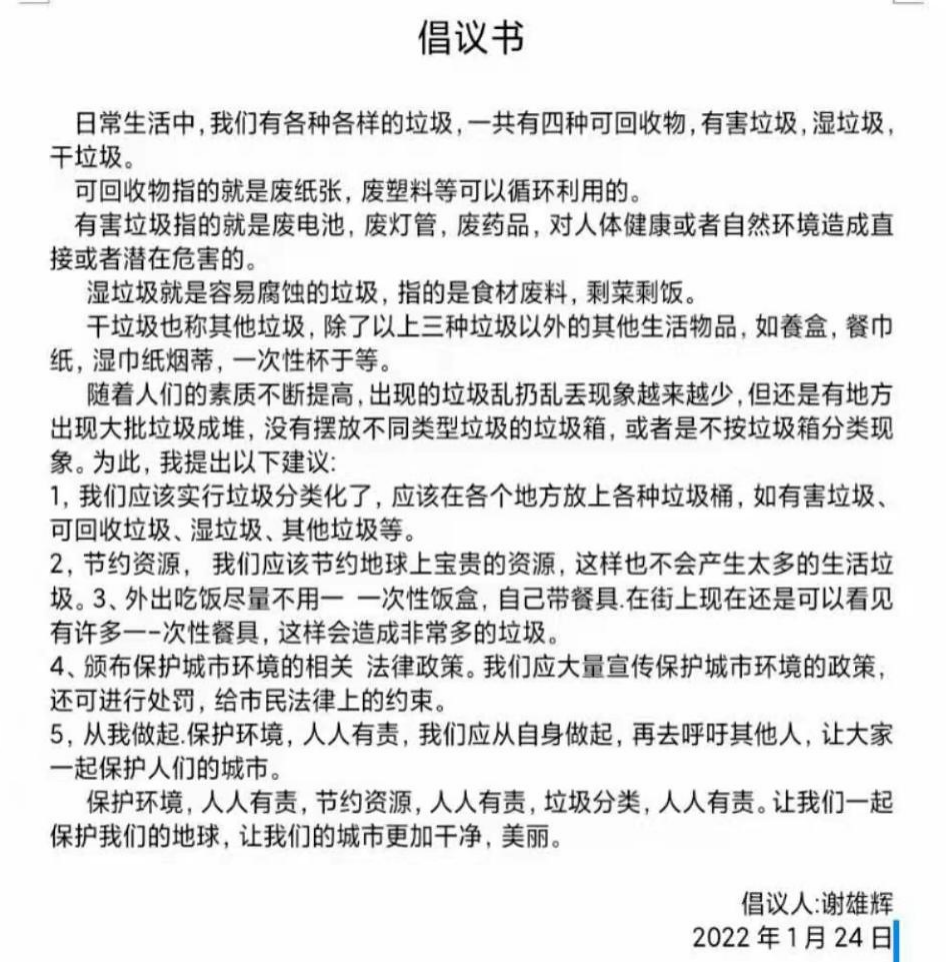
图片4.png

谢雄辉同学书写的“垃圾分类”倡议书

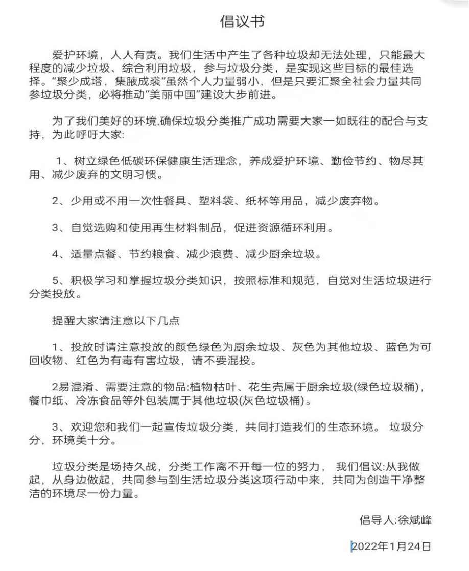
图片5.png

徐斌峰同学书写的“垃圾分类”倡议书




责任编辑:邓亚平

我要评论 (网友评论仅供其表达个人看法,并不表明本站同意其观点或证实其描述)

全部评论 ( 条)

    经济贸易学院学工党支部开展“推行垃圾分类,建设美丽家乡”主题宣传活动。
    说明:热度榜主要以育人号最近72小时的活跃度(包括发文量、浏览量、评论数、点赞数)和近24小时的更新数为主要指标进行计算。其中前者占60%,后者占40%。
          Baidu
          map