我教研室教改项目获得2021年校级教育教学改革项目立项

2021-09-02 11:48:15

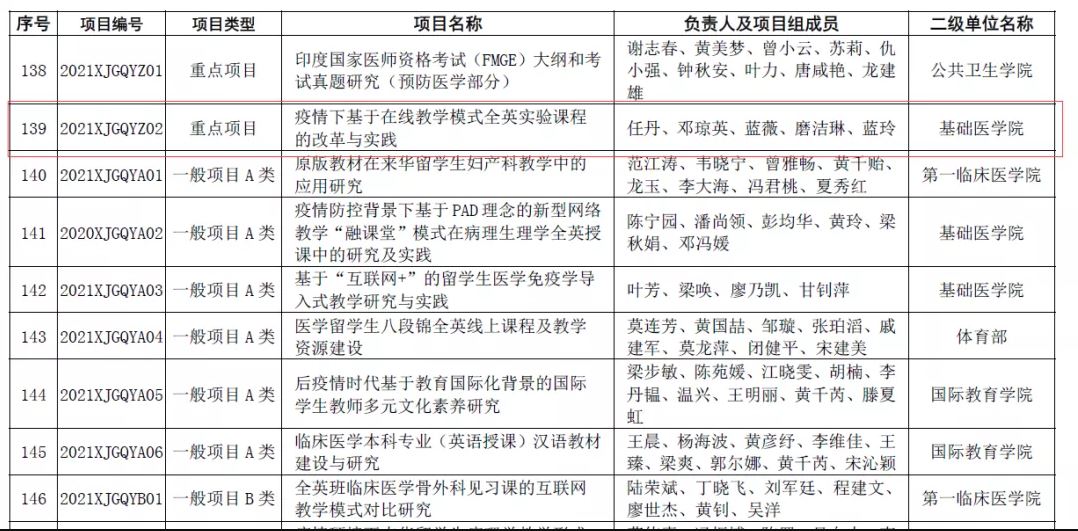
近日,我校公布2021年教育教学改革立项项目。我教研室教改项目“疫情下基于在线教学模式全英实验课程的改革与实践”获得立项。特此向任丹等课题组成员表示祝贺,希望全体职工向他们学习,不断提升自我能力,为我校提高教育教学质量以及双一流建设贡献自己的力量。

1.jpg

1.jpg

责任编辑:玉洪荣

我要评论 (网友评论仅供其表达个人看法,并不表明本站同意其观点或证实其描述)

全部评论 ( 条)

    支部党员获得2021年教育教学改革立项
    说明:热度榜主要以育人号最近72小时的活跃度(包括发文量、浏览量、评论数、点赞数)和近24小时的更新数为主要指标进行计算。其中前者占60%,后者占40%。
          Baidu
          map