育人号登录
管理后台
退出登录
管理后台
新版入口
< 返回
育人号
工作申报系统
资源服务平台
首页
示范高校
标杆院系
样板支部
第二批双带头人
第二批研究生双百
热度榜
当前位置:
首页
>
>
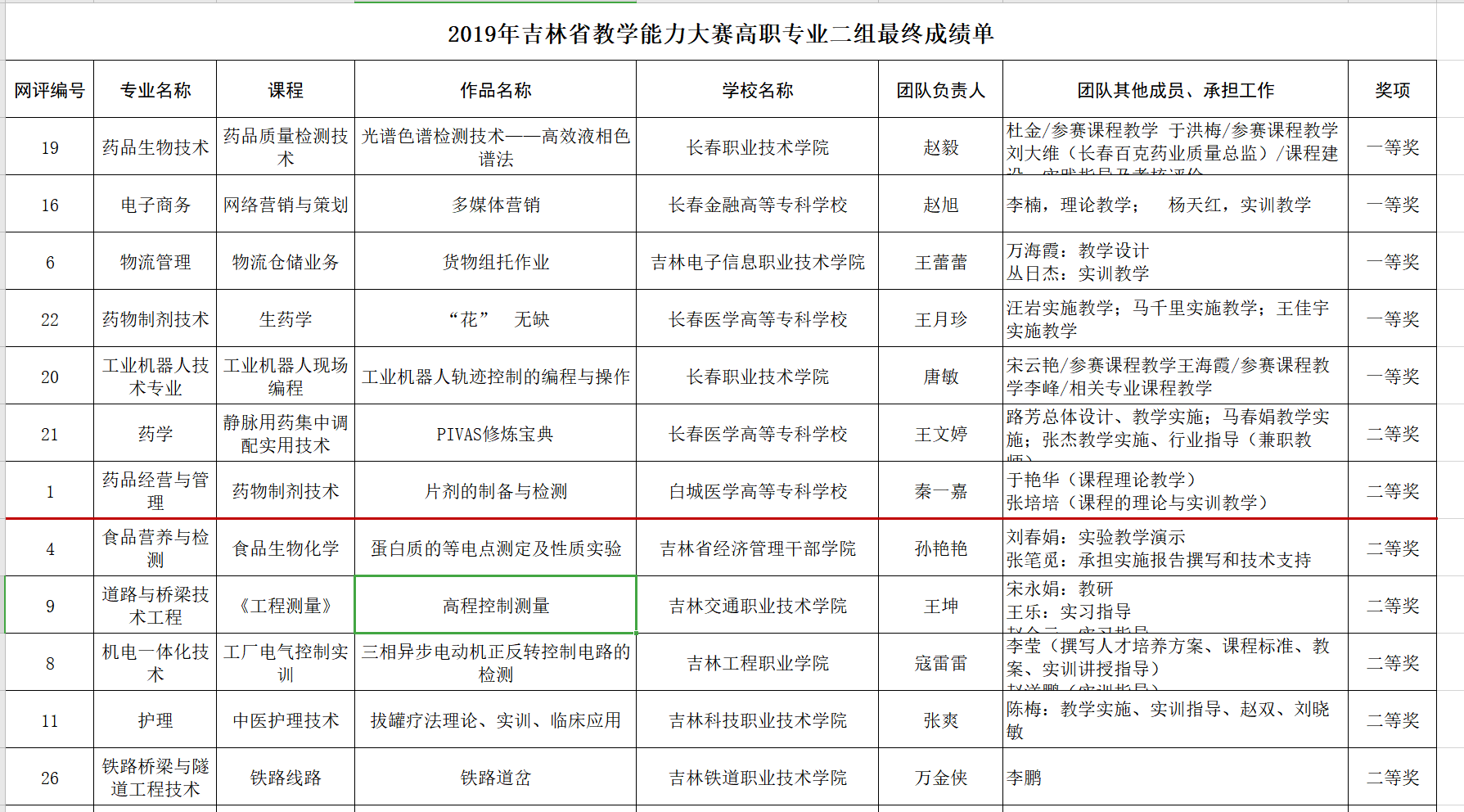
【党员引领】2019年吉林省职业院校教师教学能力大赛获奖奖项
2021-03-09 17:48:16
药学院
字号【
大
中
小
】
分享
0
0
责任编辑:李晓航
我要评论
(网友评论仅供其表达个人看法,并不表明本站同意其观点或证实其描述)
发表评论
全部评论
(
条)
查看更多评论
已显示全部评论
“党建+互联网”科技创新平台
{data.addUser}
{data.time}
{data.content}
党组织基本情况和建设目标
相关阅读
旅游管理专业以教学能力大赛促进教师教学能力提升
支部党员教师教学能力大赛专访
德育团队教师参加教学能力大赛
党员教师参与教学能力大赛获佳绩
2020教学能力大赛党员教师带头参加
热度榜
>
示范高校
标杆院系
样板支部
说明:热度榜主要以育人号最近72小时的活跃度(包括发文量、浏览量、评论数、点赞数)和近24小时的更新数为主要指标进行计算。其中前者占60%,后者占40%。
{data.num}
{data.studioName}
map
我要评论 (网友评论仅供其表达个人看法,并不表明本站同意其观点或证实其描述)
全部评论 ( 条)